Advisory Council

The Vice Chancellor Chairman
The Pro-Vice-Chancellors Members
Deans of the Faculty-1 nominated by the VC Member
Directors of the Institute-1 nominated by the VC Member
Director of how to create banglabet account from mobile Member-Secretary

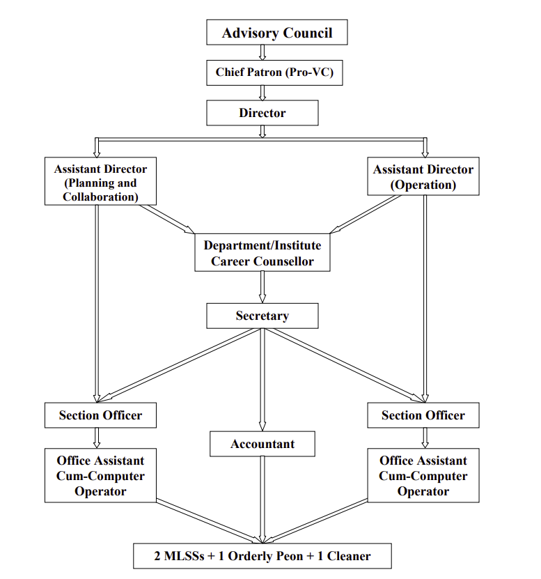
Organogram